本文是《美国观察》推出的第174篇文章,旨在探讨马斯克领导下,“美国党”兴起的动因、前景及挑战。

国际关系学院本科生 王佳明

国际关系学院本科生 杨昱航
2025年7月5日,美国企业家埃隆·马斯克(Elon Musk)在社交媒体平台“X”上发文称,“美国党”(America Party)于当日成立,引起全球关注。自马斯克离开特朗普政府以来,两人公开矛盾持续升级。5月30日,马斯克在X平台批评税收政策,并暗示将组建新党派。6月30日,其在“X”上发布推文称“若法案通过,新党将在次日成立”。7月4日,特朗普签署该法案后,马斯克以先前在“X”平台上进行的网络投票结果为依据,正式宣布成立“美国党”,引发各界对该党发展的讨论。本文基于“X”平台的文本以及对美国政治规则的分析,尝试探讨“美国党”的兴起路径与“第三党”制度性障碍,并简要展望未来前景。
何为“美国党”
“美国党”是马斯克在互联网上发起的政治运动,尚未成为正式政党(联邦选举委员会(FEC)已存在该党注册文件[1],然而马斯克称其为伪造)。目前,“美国党”仍未在任何一个选区取得选票资格。尽管尚未形成独立的党纲和选举资格机会,但马斯克已明确“美国党”短期竞选目标:通过集中力量争取少数关键国会席位(2-3个参议院席位和8-10个众议院席位),并强调财政责任和个人自由。
马斯克是“美国党”创始人,世界首富,2022年收购社交平台“X”并借此平台在上轮大选周期中采取包括解封特朗普账号,炒作移民、多元化(DEI)等方面的议题以支持特朗普。马斯克在涉华、俄乌、欧洲极右翼政党等国际议题上频繁输出观点,向公众展现一位独特的自由意志主义[2]、威权主义[3]兼具的右翼“政治家”形象,为“美国党”奠定了一个卡里斯玛型政党领袖基础。根据民调,76%的共和党人对马斯克持好感,而只有18%的人对他持负面看法[4]。
马斯克与特朗普的矛盾是本轮建党行动的导火索。特朗普的一系列行动令马斯克不快,包括撤回支持者杰拉德·艾萨克曼(Jared Isaacman)航天局局长提名[5]、通过“大而美法案”等。所以,马斯克建党行动很大程度上是为报复特朗普[6]。
笔者收集了2024年1月至2025年7月期间马斯克在社交媒体“X”平台上发表的与特朗普相关的所有信息共计680条(数据来源:“X”账号 Elon Musk),利用大语言模型(LLMs)逐一进行情感分析,按马斯克对特朗普的情感特征从负面到正面标注为1到5的整数(表1),并加以人工校对。分析结果显示,2024年7月至2025年4月期间马斯克对特朗普的情感以正面为主,而2025年5月至今基本呈负面特征。2025年6月有一定缓和迹象,期间马斯克表达了对攻击特朗普行为的悔意[7],然而7月4日“大而美法案”的通过使马斯克对其彻底失望,决定与共和党决裂并选择“另立党派”(图1)。

图源:笔者自制图1 关于马斯克对特朗普情感倾向的年历热力图
System prompt
You are an AI assistant tasked with analyzing the sentiment of Elon Musk’s posts on X (formerly Twitter) regarding his relationship with U.S. President Donald Trump. The context of their relationship is as follows: In May 2022, Musk expressed support for Trump by welcoming him back to Twitter. During the 2024 presidential election, Musk created the America Super PAC on May 22 and publicly endorsed Trump after the July 13 Butler assassination attempt. Musk hosted an X live stream with Trump on August 12, where he proposed a "government efficiency commission," and contributed over US$290 million to Trump’s campaign. In the second Trump administration, Musk led the Department of Government Efficiency (DOGE) to cut regulations and expenditures but criticized Trump’s "Big Beautiful Bill" passed on May 22, 2025, for increasing the deficit and undermining DOGE’s efforts. This led to Musk’s offboarding on May 28, 2025, followed by a series of critical X posts. On July 6, 2025, Musk founded the America Party, billing it as a challenge to the two-party system, driven by his conflict and disappointment with Trump and MAGA.
Your role is to evaluate each of Musk’s posts and determine the level of fondness, agreement, or conflict expressed towards Trump. Assign a score from 1 to 5, where:
- **1**: Strongly negative, indicating strong conflict or dissatisfaction with Trump
- **2**: Negative, indicating some dissatisfaction or criticism towards Trump
- **3**: Neutral, showing no clear emotional leaning towards Trump
- **4**: Positive, indicating some agreement or support for Trump
- **5**: Strongly positive, indicating strong support or agreement with Trump
If the post cannot be parsed or is irrelevant to Musk’s relationship with Trump, output 0. Focus on the language, tone, and content of each post, particularly parts that directly or indirectly reference Trump or their relationship. Consider slang, informal expressions, or metaphors commonly used on social media.
User prompt
{text}. Above is a post from Elon Musk's X account. Please analyze the sentiment of the post regarding Musk's relationship with Donald Trump and provide a score from 1 to 5 based on the scale provided.
表1 使用大语言模型进行情感倾向标注的提示词
“美国党”选民结构探究
截至目前,“美国党”建党仍停留在造势阶段,且全部由马斯克在线上平台“X”的个人账号进行,民众也在此平台表达自身对美国党的诉求与看法。由于“美国党”建立中缺少其他渠道民调支撑,以及急需推出独特的政治承诺以扩大自身的参选优势,笔者基于此认为“X”上的支持者呼声将成为“美国党”下一步行动的重点参照对象,且此类人群可一定程度代表“美国党”未来选民形象。为此,本文采集了截至2025年7月15日“X”平台上马斯克关于“美国党”帖子的评论区中的27124条评论,使用大语言模型进行情感标注,并加以人工校对,筛选出正面情感(即情感标签大于3)的评论5964条,并将其分为情感、意识形态、制度、政策[8]四个层面进行讨论(图2)。

图源:笔者自制图2
“美国党”相关词条评论区词云图,紫色为制度类,蓝色为情感类,绿色为意识形态类、红色为政策类。
情感层面:
这些对“美国党”的积极回应集中体现了对马斯克领导该党的强烈支持与期待(图3),部分短语如“埃隆无法被收买”“让美国更强大”展现了对马斯克个人能力的信任,而“是时候了,让我们行动吧”“埃隆,做吧”“我加入”等号召性口号,展现出该党的民粹性质,同时文本中还包含了对特朗普的矛盾态度(既有支持也有批评),体现出受众对现政府的不满与对马斯克本人的个人崇拜成为他们支持“美国党”的情感动因。

图源:笔者自制
图3:情感类文本
意识形态层面:
文本所构建“美国党”选民政治光谱主要为中间偏右,即强调自由、反共、反精英、反建制、孤立主义,并在反民主党、保守主义立场。这与共和党“让美国再次伟大”(MAGA)保持一致。但是,“美国党选民”试图与共和党保持距离或重新定义党派发展方向,主张建立一个更“纯粹”的“美国优先”政党(图4),以实现国家复兴、政治改革、人民主权以及技术进步等目标。

图源:笔者自制
图4:意识形态类文本
制度层面:
选民心目中的“美国党”运动旨在打破两党垄断,解决腐败、低效和代表性缺失等制度性问题。其制度主张包括联邦政府独立、财政责任、系统性改革。他们代表中间派、不满选民和反建制群体(图5)。马斯克的角色被他们强调为颠覆现有政治秩序和重塑美国治理的催化剂。这些民众的目标是建立一个多党制、反腐败、去中心化的新政治框架。

图源:笔者自制
图5:制度类文本
政策层面:
通过统计评论区文本对各议题的提及频率,可分析其潜在支持者的政策意向,从而大致推测出“美国党”的政策倾向。该党旨在贯彻财政紧缩、反建制、科技驱动治理、自由主义经济、小政府等理念,聚焦债务削减、政府效率、边境安全和反腐败等社会议题。此外,他们专注于攻击共和党当前“减税”导致债务问题等政策难点痛点,以冀达到分裂共和党选民,扩大自身基本盘的最终目的。

图源:笔者自制
图6:政策类文本
综上,该党的网络选民结构所体现出的核心受众是马斯克“粉丝”与受过高等教育的中产阶层和科技从业者,兼具民粹主义情感与中间偏右的意识形态倾向,既认同保守主义的“反建制”“美国优先”理念,又强调技术驱动治理与财政紧缩政策,试图通过马斯克的个人影响力打破两党垄断,推动多党制、反腐败和去中心化政治改革,其矛盾性体现在对特朗普的复杂态度(既认可其部分主张又批评其妥协性)以及保守主义与自由主义政策主张的交织中,最终目标是重塑美国政治生态,实现国家复兴与政治效能提升。
重重阻碍:美国政治生态对“美国党”的限制
(一)建党阶段:资源动员难度巨大
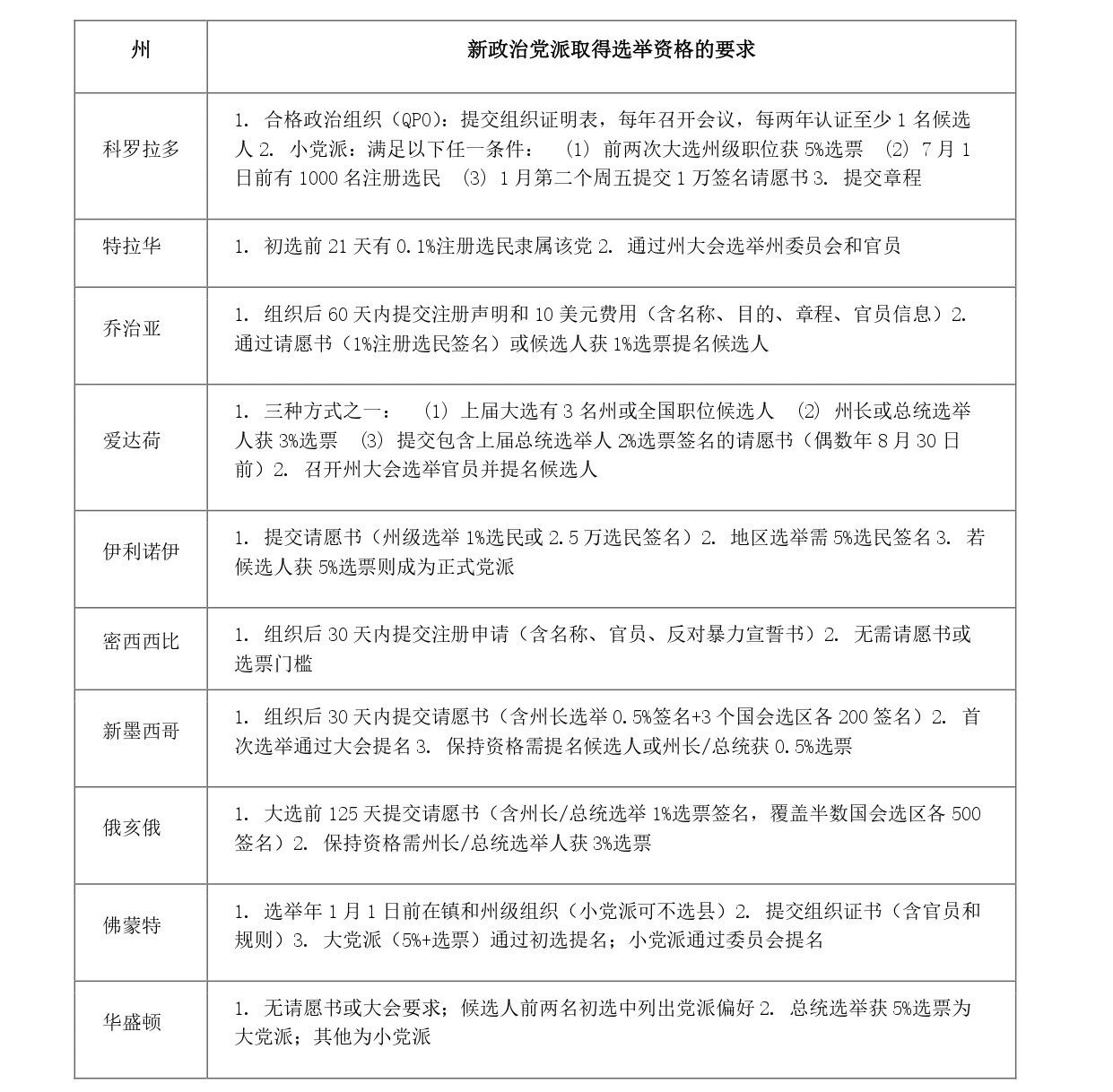
在本文讨论中,“美国党”应是以建成“合格政党”(qualified political party)为建党目标。在美国选举模式中,“合格政党”指的是一个已满足特定州法律要求,获得认可并有资格将其候选人列入选举选票中的政治党派[9]。具体看,每个州都有自己的法律规定政党如何成为“合格政党”,通常涉及选民注册、请愿签名或选举表现(图7)。

图7:各州新党派获得选举资格的要求(由于篇幅限制,本图仅列出全美参选门槛最低的前十个州),
来源:https://ballotpedia.org/Ballot_access_requirements_for_political_parties_in_the_United_States
以马斯克的“发家地”加利福尼亚州为例,该州规定政党须在初选前135天需满足二择一条件:注册选民达前次州长选举投票总数1%,或提交等同10%的有效选民签名[10]。2022年州长选举共投1093万票[11],故“美国党”需获10.93万注册选民或109.3万签名,方具参选资格。而“美国党”要想获取全国选票,类似的“资格认证”还要在50个州各进行一次。即使马斯克拥有雄厚财力与个人影响力足以支撑这种规模的投入,但他能否持续花费精力、充满热情地投入到这项耗时、繁琐的事业,仍有待商榷。
(二)竞选阶段:法律与制度桎梏
美国党的竞选之路面临法律与制度挑战。首先,在法律层面,鉴于各州的选举法有利于民主或共和党,负责竞选的部门也是由两党掌控[12],“美国党”作为“秩序挑战者”参选必将面临强大阻力。类比特朗普在科罗拉多州面临的“不具备参选资格的裁定”[13],两党也可能援引各种法条甚至利用提起诉讼等方式阻碍“美国党”这一潜在竞争对手的发展壮大。
此外,联邦法律也将严格限制马斯克的党派资金注入额度。根据联邦选举委员会(FEC)的要求,马斯克个人每年向候选人和全国性政党委员会注入资金的限制分别是3500美元与4.43万美元(如图7)。可能的解决方式是建立一个类似2024年大选中的超级政治行动委员会(Super PAC)[14],以此绕过直接捐赠限额。但是这种“自己资助自己”的现象将遭公众质疑并为两党攻击留下把柄。

图8:《联邦选举活动法》对捐款的限额,图片来源:https://www.fec.gov/help-candidates-and-committees/candidate-taking-receipts/contribution-limits/
第二,选举制度层面,美国党碍于制度限制只能扮演现有两党制的“搅局者”[15]而非“变革者”。在现有体制下“美国党”难直接挑战总统之位。首先,在“赢者通吃”的选举人制度下,获得最多选票的候选人将赢得该州的所有选举人票,意味“美国党”需获州级而非全国的多数选民认可。历史上的第三党就因此制度无法获得与普选票相对应的选举人团票而落败。如1996 年罗斯·佩罗(Ross Perot)代表改革党赢下8.40%的全国普选票时没赢下任何一州的选举人票[16]。这种“制度性壁垒”反作用于选民心理,表现为不愿意将宝贵的选票浪费在难以获胜的第三党上,从而进一步削弱“美国党”取得选举人票的可能。其次,总统制使总统拥有独立行政权,无需依赖议会多数支持维持其执政,从而阻碍了第三党通过“联合组阁”的方式对政府施加影响。此外,美国宪法的出生地规则也使得生于南非的马斯克竞选总统之路充满争议[17]。尽管如此,“美国党”的出现仍可给大选结果增添变数。历史案例多次表明,第三方候选人可通过在大选中分散多数选票而使反对党受益,如2000年大选中拉尔夫·纳德(Ralph Nader)作为绿党候选人在佛罗里达州获得的 97488 张选票帮助了乔治·W·布什(George W. Bush)击败阿尔·戈尔(Al Gore)[18]。
当前主流观点认为,短期内“美国党”大概率是通过国会斗争手段制约两党,即马斯克本人表态的“争取2-3个参议院席位和8-10个众议院席位,以成为立法中关键力量”这一目标。不少共和党支持者担忧这一战略将影响中期选举结果。而对“美国党”来说,在接下来选举中能如期取得数个议员席位,且共和民主两党票数差距较小,该党将有机会成为两党选举中的“胜负手”[19]。然而,此种构想却因国会运作内在机制难以长期维持[20]。在国会立法中,少数派议员需与多数派合作方能推动议程,长期扮演两党平衡者易因资源匮乏被边缘化。若“美国党”执意如此,恐将失去国会影响力与选民支持。因而“美国党”是否能完成其目标,有赖于在2026年中期选举中观察,而其长期发展在当前美国政治体系下仍难以为继。
结语:“美国党”背后的政治内涵与转向
尽管关于“美国党”的相关呼声已陷入沉寂,但其组建过程可窥见些许美政新风向。
第一,特马关系在“美国党”建立过程中占据主导因素,呈现美式政商关系中“利益至上”的互动逻辑。它的诞生与暂停不仅是因为两党制根基难以撼动,更大程度上取决于特朗普马斯克的关系走向以及马斯克本人政治意愿,而并非选民意愿。近来马斯克与特朗普关系不断缓和,本轮“建党”炒作在9月双方在查理·柯克(Charlie Kirk)追悼会中就已“刹车”。其后马斯克多次向特朗普释放和解信号,并在白宫宴席与万斯等人共进晚餐并许诺在中期选举中支持共和党[21]。今年1月5日马斯克发布与特朗普在海湖庄园共进晚餐场景,宣布在委内瑞拉提供“星链服务”,展现出双方已恢复某种程度的合作互动,“美国党”作为双方关系的“污点”被回避雪藏,“建党”计划已不了了之。
第二,“美国党”不仅可视作是科技资本参与规则制定的政治努力,更为观察当前美国技术、资本、权力之间三角博弈提供了全新视角。对于在上次大选中崛起的“科技右翼”(Tech right)[22]来说,2024年对特朗普的支持是希望其代表的右翼民粹成为抵消民主党对其限制。而“美国党”的出现则体现了这一期待的破灭。尽管特朗普执政后采取了包括解除AI禁令、反垄断执法在内的方式巩固双方联系[23],但税收问题和AI监管问题引起的特马相争无疑体现出了“科技右翼”与MAGA“民粹右翼”之间结盟的脆弱性[24]。大型科技企业(Big Tech)在以“科工复合体”为架构与政府、政党进行权力互动时,也在努力摆脱后者对其限制,成为美国政治新兴不确定变量。
第三,马斯克在“X”上发表“建党宣言”进一步彰显社交媒体成为美国政治动员的主要力量。保罗·热尔鲍多在《数字政党》中提出了互联网时代新兴政治组织形式,以“超级领袖”(Hyper-leader)、“表决式参与”、“即时响应”为特征[25],具体到马斯克创立“美国党”过程中体现为:自诩为“旧制度挑战者”以争取“粉丝式选民”、通过多次发起网络公投征求创办“美国党”意见等方式为政治行动造势、炒作特朗普关税与财政政策造成经济衰退与美债危机,借助民粹主义诉求和负面言论表达等网络动员策略[26]。此类实践在美国尚属先例,将成为观察美国政党网络政治动员的经典案例。
总而言之,“美国党”建立出发点就并非是建立稳定持续的政治势力,而是一种科技精英式的反叛。马斯克“建党”的原因不仅是对特朗普的失望,更是对美国社会的失望。在技术官僚与民粹主义的碰撞中,“美国党”只是美国政治生态失衡的一种缩影,其诞生本身已揭示了资本、舆论与制度之间的深层矛盾。而这种张力在未来能否催生真正的变革,抑或仅成为权力博弈的短暂插曲,仍需长期观察。
编:陈希妍
审:孙成昊(本文仅代表作者个人观点,与清华大学战略与安全研究中心立场无关。引用、转载请注明出处。)
参考文献
[1]Federal Election Commission,Form 1 for America Party (AMEP),2025/07/06,https://docquery.fec.gov/cgi-bin/forms/C00910323/1898441
[2]Euro News,‘Techno libertarians’: Why Elon Musk is supporting Donald Trump in the US election,2024/10/30,https://www.euronews.com/next/2024/10/30/techno-libertarians-why-elon-musk-is-supporting-donald-trump-in-the-us-election
[3]Jacobin,In Elon Musk, Libertarianism and Authoritarianism Combine,2025/1/29,https://jacobin.com/2025/01/musk-authoritarianism-libertarianism-afd-trump
[4]The Economist/YouGov Poll,May 30 - June 2, 2025 - 1610 U.S. Adult Citizens,https://d3nkl3psvxxpe9.cloudfront.net/documents/econTabReport_MV984ah.pdf
[5]Spacepolicyonline,Jared Isaacman Out as NASA Administrator Nominee,2025/5/31,https://spacepolicyonline.com/news/jared-isaacman-out-as-nasa-administrator-nominee/
[6] CNN,Musk says he is forming new political party after fallout with Trump,2025/7/7,https://edition.cnn.com/2025/07/05/politics/elon-musk-political-party
[7]USA Today,Elon Musk called Donald Trump before expressing 'regret' for harsh attacks,2025/7/11,https://www.usatoday.com/story/news/politics/2025/06/11/musk-called-trump-before-public-apology/84154529007/
[8]Warren E. Miller, J. Merrill Shanks,The New American Voter,Harvard University Press, 1996 ,P194、P552-559
[9]Federal Election Commission,Qualifying as a political party committee,https://www.fec.gov/help-candidates-and-committees/registering-political-party/qualifying-as-a-political-party-committee/
[10]California Secretary of StateShirley N. Weber, Ph.D.Political Party Qualification,https://www.sos.ca.gov/elections/political-parties/political-party-qualification
[11]The New York Times,California Governor Election Results,2022/12/20,https://www.nytimes.com/interactive/2022/11/08/us/elections/results-california-governor.html
[12]Britannica,Two-party system,https://www.britannica.com/topic/two-party-system
[13]CBS News,Read the Colorado Supreme Court's opinions in the Trump disqualification case,2023/12/30,https://www.cbsnews.com/news/colorado-supreme-court-opinions-decision-trump-primary-ballot/
[14]Opensecrets,Super PACs,https://www.opensecrets.org/political-action-committees-pacs/super-pacs/2022
[15] Politico,What Elon Musk Gets Wrong About Our Broken Political System,2025/7/8,https://www.politico.com/news/magazine/2025/07/08/elon-musk-third-party-00441856
[16]DIGITAL PUBLC LIBRARYOF AMERICA,Ross Perot and the Reform Party, 1992 and 1996,https://dp.la/exhibitions/outsiders-president-elections/third-party-reform/ross-perot
[17]Newsweek,Could Elon Musk Run for President After Donald Trump?2024/12/21,https://www.newsweek.com/elon-musk-president-citizen-donald-trump-2004609
[18]Christopher S. P. Magee,Third-Party Candidates and the 2000 Presidential Election,Social Science Quarterly,Vol. 84, No. 3 (SEPTEMBER 2003), pp. 574-595 (22 pages)
[19]Reddit,Why don’t American third parties try to win seats in Congress?https://www.reddit.com/r/Ask_Politics/comments/1egr9x0/why_dont_american_third_parties_try_to_win_seats/
[20]孙冰岩,马斯克“美国党”计划的现实与未来,中国青年报(2025-07-09 04版)
[21]FOXBusiness,Elon Musk reportedly begins funding Republicans for 2026 midterms,2025/12/16,https://www.foxbusiness.com/politics/elon-musk-reportedly-begins-funding-republicans-2026-midterms
[22]Greeneuropeanjournal,The Tech Right: Silicon Valley’s Ascendant Illiberalism,2024/10/7,https://www.greeneuropeanjournal.eu/silicon-valley-ascendant-illiberalism/
[23]Goverment Technology,What Trump’s Victory May Mean for Technology Sector,2024/11/7,https://www.govtech.com/products/what-trumps-victory-may-mean-for-technology-sector
[24]王薪尧,科技右翼与民粹右翼之争,谁会赢,民智国际研究院,2025/7/15,https://mp.weixin.qq.com/s/5J1kd4YfYG6XYLxbu415sg
[25]Gerbaudo, Paolo. The Digital Party: Political Organisation and Online Democracy. Pluto Press, 2019. https://doi.org/10.2307/j.ctv86dg2g.
[26]Bene, M. et al,(2022). Keep Them Engaged! Investigating the Effects of Self-centered Social Media Communication Style on User Engagement in 12 European Countries, Political Communication, 39(04): 429-453.
