编者按:《美国观察》是在中华美国学会青年分会支持之下,由清华大学战略与安全研究中心战略青年(CISS Youth)推出的专注于观察美国的栏目,既有围绕美国问题的基础研究,也有针对美国问题的深度思考。投稿要求和联系方式详见:《美国观察》长期征稿启事。稿件一旦录用将提供稿费,并有机会参与CISS实习生项目和战略青年的后续活动。优秀稿件将推荐至具有影响力的媒体平台,已有部分稿件被“中美聚焦”、澎湃新闻等转载。
本文是《美国观察》栏目推出的第166篇文章,梳理美国最新一轮对华海事、物流、造船业301调查的政策特点,分析相关行动的经济、政治和安全动因,并在此基础上探讨相关举措对中美两国经济社会发展以及全球产供链的影响。

本文作者:赵汉军
中国政法大学国际政治专业硕士生

本文作者:张译允
国际关系学院国际政治专业本科生
2024年4月,美国贸易代表(USTR)应五个全国性工会组织的申请,宣布启动针对中国海事、物流和造船业的301调查。[1]在2025年1月公布的调查结论中,美国政府指责中国通过“不合理”的策略争夺海事、物流和造船业的主导地位[2],并在随后拟定应对措施,部分措施在4月17日落地,并于10月14日起正式启动收费[3]。美国本轮301调查及其后续行动,深刻反映其内外战略转型,呈现国内政治与对外战略联动的新特点。尽管根据10月25日至26日中美经贸团队吉隆坡磋商成果与10月30日中美元首釜山会晤共识,美方将暂停实施其对华海事、物流和造船业301调查措施一年,中方也将相应暂停实施对美反制措施一年。[4]但两国在相关领域的核心矛盾并未解决,“休战”更可能是规避冲突迅速升级引发失控连锁反应的权宜之计。中美海洋博弈渐趋激烈,充分分析美方政策取向与动因,对理解当前中美关系十分重要。
美国在海事、物流和造船业领域的具体行动
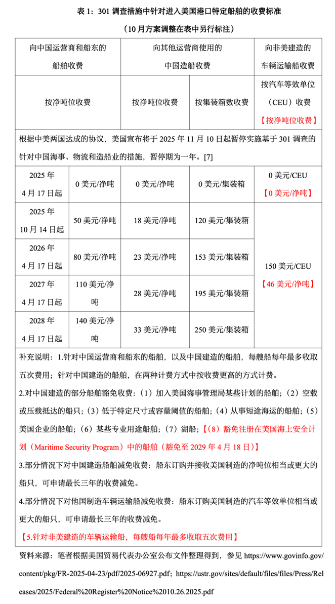
本轮301调查是美国在海事、物流和造船业领域的最新动向之一,其中征收海运服务费和设置运输限制等措施已进入执行阶段。根据美贸易代表办公室4月公布的方案,针对中国运营商和船东的船舶,自4月17日起设置180天过渡期,期后进入美国港口的船舶按50美元/净吨收费,且在未来三年中将逐渐提升收费至140美元/净吨。针对其他运营商使用的中国造船,自2028年4月17日起,相关船只进入美国港口将按33美元/净吨或250美元/集装箱两种计费方式中的高者收取费用。针对所有非美建造的车辆运输船,自2025年10月14日起,进入美国港口的非美国制造车辆运输船将按每汽车等效单位150美元收费。针对美国液化天然气(LNG)出口使用的外国船舶,从2028年4月17日起,由美国船舶运输的通过海路出口的液化天然气须按1%的规模逐年增加。[5]10月,美方进一步宣布,基于301调查措施框架对来自中国的部分船对岸起重机与货物装卸设备征收100%的关税,并将4月方案中针对车辆运输船按汽车等效单位收费的方式调整为按船舶净吨位收费。[6]最终落地的301调查措施,较先前美国在相关领域采取或拟议的行动存在以下变化。


(一)影响范围不断扩展
早在2022年,美中经济与安全审查委员会(USCC)就启动了针对中国国家交通运输物流公共信息平台(LOGINK)的风险评估[8],并在2023年底通过的2024 财年美国防授权法案修正案中以威胁美国军事供应链安全为由禁止五角大楼使用接入LOGINK平台的港口。[9]但无论是针对中国物流信息平台的禁令,还是随后美国渲染的“起重机威胁论”,其核心关注点都是军事安全,限制措施也仅限在港机及其他货物装卸设备行业,影响外溢较小。而本轮301调查措施的落地,标志美国在海运、物流和造船领域全面出击阶段的到来,相关政策虽直指中国船队及建造船舶,但全球海运格局中每一环节都将受到波及。
(二)措施力度有所减弱
相较原拟订方案,实际落地的301调查措施在力度上有所减弱。一是政策实施节奏放缓。美国贸易代表不仅对征收服务费和落实美国运力占比要求的措施分别增设了180天与3年的过渡期,还将原计划直接启用的措施调整为分阶段逐步落实。而原计划7年后实现“每年通过船舶出口美国货物至少15%由美国船舶运输”的目标,如今更是推迟至2047年后,且相关政策的落实范围也缩小为液化天然气产品。
二是部分严苛条款取消。原拟定行动中,针对有意向订购中国船舶的运营商,在其所有船舶进入美港口时,还需根据船队在未来24个月内从中国船厂订购或预期将由中国船厂交付的船舶占其全部船舶订单的比例额外支付一笔费用。考虑到中国造船业在全球市场的领先地位,该政策若实施或将成为美打压中国造船业系列措施中波及范围最广、影响程度最深的。在实际落地的方案中这笔费用被取消,或许出于对引发全球航运市场动荡、招致过大国际压力的担忧,体现了美对华打压系列举措“外强中干”的本质属性。
三是豁免范围明显扩大。4月执行方案中对美国所拥有的中国建造船舶、某些专业用途船舶等七种符合条件的中国建造船舶豁免收费。在10月调整方案中,美方应国内广泛要求,宣布将注册在美海上安全计划中的中国建造船舶纳入豁免范围。除此之外,其他运营商还可以通过向美国造船厂下订单等方式申请最高三年的暂缓收费。最终执行方案的“缩水”,一定程度上反映了美国政府在相关领域打击中国优势时难以做到自身损失最小化的无奈。

(三)“联合制华”已成共识
为应对所谓中国主导海事、物流和造船行业给美国经济、供应链和军事安全的冲击,全社会“联合制华”的联盟已初具雏形。一是官方民间力量联动。本轮对华301调查始于工会请愿,是近期美国在相关领域诸多行动中首次以自下而上形式展开的举措。请愿书中,五大工会组织一味将美国造船业的衰败归咎于中国并横加指责。[10]可以窥见,在美国国内的诸多政治势力,无论出于何种目的,在将中国视为经济、军事与价值观上的威胁方面是一致的。
二是民主共和两党协作。对华301调查在民主党拜登政府时期发起,并在共和党特朗普政府时期最终落实。在两党参众议员的共同推动下,以振兴美国航运、造船业为目标的《美国船舶法案》也在美国国会正式提出。重振美国产业,应对中国在海事、造船等领域的优势,已然成为美国两党共同关注的优先事项之一。
三是行政立法双管齐下。在美国301调查措施最终落地前,美国总统特朗普4月9日签署名为《恢复美国海上主导地位》的行政命令,推出包括实施海事行动计划、启动海事安全信托基金和实施造船业财政激励计划在内的系列行动。[11]国会紧随其后,两党议员在4月30日联合重新提交《美国船舶法案》的“2.0版本”,其政策激进程度有过之无不及。[12]行政措施先行,国会立法补充,针对中国海运、物流和造船业的行动已然成为美国国内各种政治力量展示其对华强硬立场的“秀场”。
美国打压中国海事、物流和造船业的动因
纵观美国自启动针对LOGINK平台风险评估以来对中国在海事、物流和造船领域的指责,其中充斥着大量不实信息与指控。从301调查措施再到后续可能推出的《美国船舶法案》,美国正在通过行政与立法手段扭曲国际造船与航运市场,意图为本土企业创造市场以实现产业振兴。从理论看,美国一系列政策的实际可操作性及能够起到的产业与经济效果存疑;从实际看,相关措施在10月14日起效后招致中国的全面反制,并在不到一个月的时间里被戏剧性地踩下“刹车”。由此可见,这些激进政策的经济影响或许本就不是重点,背后的政治意义才是核心。
(一)“重振制造”保障供应链韧性与军事安全
在《美国制造:国家繁荣为什么离不开制造业》中,瓦科拉夫·斯米尔(Vaclav Smil)曾驳斥一度盛行美国经济界的“制造业无用论”[13]。斯米尔进而表达了对美国经济社会发展的担忧,“在未来若干年,美国人自以为是的乐观心境将面临更严峻的考验”[14],如今一语成谶。
制造业持续衰落首先并直接冲击高度依赖国家制造能力的海上力量的建设与维持。一是造舰成本飙升。根据美国国会预算办公室(CBO)对海军造舰计划的评估,未来30年海军的年均造舰成本高达400亿美元,较海军自己的估算高出17%。成本飙升下,海军虽大幅提升造船预算,但短期内入伍新舰的数量仍无法补足老舰退役所造成的缺口。预计到2027年,美国海军的战斗舰艇规模将从今天的295艘下降至283艘。[15]
二是造舰能力受限。截至2024年8月,美国国内13家海军造船厂中有9家处于停产状态,其中具备航母建造能力的仅剩纽波特纽斯造船厂一家。[16]同时,受基础设施老化、工人短缺和供应链不稳等系列问题的影响,造船计划延期现象突出。美国政府问责局(GAO)的调查显示,截至2024年9月,海军各型在建船舶普遍面临10个月以上的延误,星座级护卫舰等新型舰艇的延误甚至长达3年。[17]
三是后勤能力脱节。除造舰成本高昂、造舰产能萎缩外,维修保养能力与需求的脱节也严重影响美国海军形成作战力量。美国“博伊西”号核潜艇从2015年停用等待检修,但直到2024年才最终送入修理厂。受限于造船厂能力,海军被迫组织军舰赴印度、韩国“出海就医”。[18]


积重难返的造船业,是美国国内制造业现状的一个缩影。伴随地缘政治形势的日趋紧张,世界范围内发展需求正逐步让步于安全需求,进一步加剧美国国内的“制造业焦虑”。为保障供应链韧性与国家安全,以“在岸生产”与“友岸外包”为两大基本支柱,美国正加紧收缩其供应链、重振本国制造业以恢复全产业链生产能力。[19]而海事、物流和造船业因其对国家军事安全的关键意义、对国内制造业需求的强大拉力而受到美国政府的重点关注。
早在2023年9月,时任美国海军部长卡洛斯·德尔·托罗(Carlos Del Toro)便设想建立一种新的“海事治国方略”(Maritime Statecraft),呼吁美国及其盟友调动一切国内力量以建立全面的海上力量,同时强化盟伴合作,“吸引世界上最先进的造船企业在美国开设美国控股子公司,并投资美国的商业造船厂,实现造船工业的现代化和扩张”。[20]面对相关产业严重凋敝的现状,美国正加速向这一方略靠近。国家介入市场,对内回归产业扶持,对外实施产业遏制的同时,通过盟伴合作实现韩、日等主要盟友对美“输血”,一定程度上已经成为美国目前唯一可行的策略。[21]
(二)“重提威胁”鼓动敌对情绪进而转嫁矛盾
特朗普在2016年美国大选中出乎意料地、凭借在三个州分别不及1%的微弱优势造就的胜出[22]宣告民粹政治的强势回潮。蓝领工人群体在其中发挥了关键作用,受损害、被遗忘群体的觉醒在美国特殊选举制度的加持下成为扭曲国内政治平衡状态的、不容忽视的、持久的力量。这种民粹主义的力量,带有强烈的国内关怀,并在选举政治的驱使下,使得国内政治重回美国内政外交的核心。以国内产业政策与国际经济外交回应国内工薪阶层诉求,进而将其转化为国内选票,已然成为美国两党领导人的共同选择。面对遭遇经济困境的、心怀怨气的民众,政治精英们仍在试图转嫁矛盾以掩盖国家治理失利的事实。福利制度、移民与全球化都曾被用以误导群众的认知[23],而中国则是新的目标。
在美国,钢铁、造船和海运等行业在全球化冲击下已经沦为夕阳产业,持续受到失业损害的工人利益集团积攒大量不满情绪,其力量不容小觑。在工会组织提请对华301调查后,拜登回应称“我们将永远反对中国的不公平做法——只要我还是总统,我就会为美国工人和美国人的工作奋战”[24]。特朗普在2025年3月的国会发言中同样誓言重振美国造船,要“将其带回它本应属于的美国”[25],这都显示政治精英意图将国内的不满情绪引向中国。但美国政府将矛头指向中国,希望建立美国产业衰落与中国产业发展之间的逻辑关系,实际上经不起推敲。
早在中国造船业崛起之前,美国企业就已经丧失其在世界市场上的优势。美国企业交付的新船仅仅在一战与二战期间短暂地占据世界市场。长期以来,世界主要的造船力量集中在欧洲,在二战后随着日本、韩国等亚洲国家制造业的崛起逐渐从欧洲转向亚洲。中国造船自20世纪80年代以来不断提升的世界占比主要取代的是原欧洲、日本和韩国造船的份额,而非美国。
图1:1902-2022全球按造船国/地区划分的新船交付份额(以总吨位计)

资料来源:克拉克森研究,https://mp.weixin.qq.com/s/CYJfShnLY53YGNcickRF9g
(三)“重返制海”以应对崛起的中国海上力量
在通过海上贸易和制海权控制海洋,寻求对世界支配性影响思想的指引下,追求绝对的海权优势一直是美国核心的政治、军事目标,海军与制海权始终是护持美国霸权的基础力量。自冷战结束以来,美国海军长期独霸海洋,其战略规划深受“海权历史已然终结”[26]的乐观情绪的影响。1992年颁布的美国海军战略白皮书《由海向陆——为美国海军进入21世纪做准备》赋予美国海军和海军陆战队沿海战争、力量投送与支援近岸和陆上作战的新任务。[27]夺取制海权为中心的马汉传统(On the Sea)一度转变为以力量投送和对陆打击为重点的科贝特传统(From the Sea)[28],但这种转变只是美国支配海洋阶段的暂时产物。
中国船舶工业在跨入21世纪后迎来了迅速发展,推动中国实现向造船强国的历史性跨越。中国不仅成为全球少数同时具备航空母舰、大型液化天然气运输船和大型邮轮等全谱系船海产品建设能力的国家,相关产能亦十分可观。2024年1—12月,我国三大造船指标连续15年领跑全球。[29]除此之外,中国还拥有世界上规模最大的商船船队,继2023年超越希腊后更是将吨位优势扩大到近3000万总吨。[30]在强大生产能力的支持下,中国海军更新海军战斗序列加速航向“蓝海”,而将中国视为威胁的美国亦加紧调整其海上战略。
图2:2002—2024年中国造船三大指标

资料来源:中国船舶工业行业协会,
https://www.cansi.org.cn/cms/document/10854.html?tsrqaqqrlqw
战略上“重返制海”呼吁美国将军费更多投向海军建设,并关注海运、物流和造船业的衰落。美国战略与国际研究中心(CSIS)与兰德公司(RAND)都向美国政府发出警告,美国当前的国防工业基础将无法满足美军的生产需求,在竞争激烈的安全环境中需要加强美国国防工业基础建设。[31]部分分析人士也指出美国在二战期间造就的,具有跨争议海域物资运送能力的商业舰队已经衰落,可能给军队后勤造成缺口。而中国却逐步确立起数量和质量优势。[32]对此,2024年1月,美国国防部发布了其第一份国防工业战略(NDIS),首次将创建一个强大、有韧性和具活力的国防工业生态系统提升到国家战略的高度。[33]恢复与加强工业与制造业基础,已然成为美国军、政、学各界的共识,也成为推动美国向中国海事、物流和造船业下手的重要动因。
美国对华海事、物流和造船业301调查及相关措施的影响
美国针对中国海事、物流和造船业打出组合拳,意图将国内不满情绪引向中国,在掩盖自身治理不力的同时,加紧重振国内制造与海上力量以应对日趋激烈的大国竞争。尽管美国希望实现“一箭三雕”,但相关措施的实际成效并不乐观。
(一)对中国的影响
从短期来看,我国相关产业的生产经营受到一些冲击。根据克拉克森研究数据,2024年全年共有3351艘次中国运营船舶停靠美国港口,涉及121家中国船东公司。[34]部分企业考虑将中美航线拆解为“干线+支线”,经墨西哥或加拿大将货物运往美国,尽管这将导致效率降低与成本增加,削弱企业在中美航线上的国际竞争力。中远海运(COSCO)等航运巨头为维持美线市场则选择将风险扛下,宣布保证稳定运力的同时不向客户转嫁费用。[35]据机构测算,若美国持续推行打压政策,中远海运与东方海外(OOCL)将在2026年面临超15亿美元的成本增加。[36]这将显著压缩企业的利润空间,为其运营造成挑战。
较大的不确定性下,部分国际船东也选择提前避险,导致船厂的国际订单情况面临较大波动。2025年1月,韩国月度承接新船订单以62%的市场占有率罕见地超过了中国。[37]克拉克森研究新造船数据也显示,2025年初至10月底,所有12000-17000TEU(20英尺标准单位)集装箱新船订单全部为韩国船厂收入囊中,而2024年流向中国船厂的订单高达75%。[38]尽管暂停协议已经达成,但中美海洋博弈悬而未决,仍使许多国际船东对向中国船厂下单保持谨慎观望。
但从全局来看,美国仅通过对进入美国港口的船舶征收费用或设置产地限制,对中国产业的打击将十分有限。当前美国海运贸易量只占到全球的12%[39],中国仍有空间以灵活地实施运力配置调整等方案规避风险。而且,中国从微不足道的造船小国一步步成长至今,业已形成显著的生产成本、生产效率与技术创新优势,再加上全球最大商品出口国的地位支撑,长期来看其航运、造船强国的地位仍难以被撼动。这也成为中国出台对美全面对等反制措施,对美方船舶收取特别港务费[40]的底气所在。
(二)对美国的影响
若美国对华301调查相关措施和关税政策持续实施,美国企业将承受压力,普通民众的生活形势将更加严峻。面对高昂的停靠费用,各航运服务商或是调整船队计划,调用非中国制造船舶运营涉美航线;或是减少航程中停靠美国港口数量,集中在个别港口卸货后再转用陆上运输;又或是将航线调整至美周边国家,再通过其他方式将货物输入美国。但不管最终采取什么方式,增加的成本将通过抬升海运费用、推动具体进口商品的价格上涨最终传导至普通消费者身上。世界航运理事会(WSC)的首席执行官乔·克拉梅克(Joe Kramek)就认为,对中国运营商和制造船舶进入美国港口收费,将加剧美国的通货膨胀,同时也将对美国农业和其他出口商带来负面影响。[41]美国石油协会(API)也表达了担忧,一旦政策实施,美国原油出口量可能骤降20%,消费者每年将额外承担300亿美元成本。[42]10月,中国对等反制措施的实施,更是在短期内使美国美森海运集团(Matson)在内的船舶运营商增加了数百万美元的成本[43],进一步增强了美国内呼吁重建稳定航运市场声音的力量。
而且,除非美国正视制造业衰退的国内根源,妥善应对造船业相关领域劳动力断层、产业链缺失和成本倒挂的结构性矛盾[44],否则振兴产业也将成为空谈。美国造船业相对于亚洲乃至世界主要造船企业而言都已经缺乏竞争优势。克拉克森研究的数据显示,目前美国船厂各船型新造船价格普遍高出亚洲船厂1-5倍。[45]因此即使美国通过一系列行政与立法手段削弱了相关中国企业的国际竞争力,如果无法系统性地提升相关产业的生产能力并降低其成本,造船订单也不太可能重返美国,而是更多流向日、韩企业。最大受益者并非美国企业及其背后的产业工人,反而是日、韩造船业。
(三)对全球产业与供应链的影响
亚洲其他国家乐见美国压制中国在相关领域优势,韩国、日本与印度都有意把握美国加强对造船与航运业投资的契机,希望与美国合作对抗中国的产业优势。时任韩国代总统韩德洙4月30日接见到访美国海军部长时,称“韩国是支持美国重振造船业的最佳合作伙伴”。[46]韩国现代重工(HHI)和韩华海洋(Hanwha Ocean)两大造船业巨头的高管,也纷纷表态将为重振美国造船业贡献力量。[47]先是韩华集团于8月高调宣布在美投资50亿美元,以将先前收购的美费城造船厂的年生产能力从不足2艘提升至最多20艘。[48]随后现代集团顶着步韩华集团后尘、招致中国反制措施[49]的风险继续同美海军造船企业亨廷顿·英格尔斯工业公司(HII)深化海军船舶设计制造、舰艇修理维护等合作。[50]日本同样致力于推进美日在造船领域的合作,提议制定“美日造船黄金时代计划”,加强在船舶维修、建造方面的合作。[51]
欧洲国家的态度至关重要。数据显示,欧洲船东订单占到中国船厂海外订单近六成,且中国船舶的关键设备供应商也集中在欧洲。[52]从美国宣布对华海事、物流和造船业采取行动到中美两国通过谈判暂停相关措施的全过程,主要欧洲国家都保持着克制与沉默。诸如马士基集团(Maersk)等欧洲航运巨头根据中美两国政策动向务实地调整航线安排[53],进而规避过深地卷入中美博弈之中。这种沉默与务实态度,事实上表明了欧洲国家与企业并不愿充当美对华遏制的“排头兵”,而是更希望保持相对中立,以在最大程度上降低损失。
从全球供应链、产业链的角度来看,美国动用国家力量干预国际市场运行充分暴露其单边主义、保护主义政策本质,严重破坏以规则为基础的多边贸易体制和国际经贸秩序。[54]在此背景下,以追求比较优势与效率最大化为主要驱动力的全球化模式将向追求风险最小化与安全最大化的模式转变。若美继续一意孤行,将加剧全球产供链的动荡,造成海运物流成本上升、区域化重组加速、关键物资供应波动等连锁反应,最终损害全球经济的健康发展。
中美海洋博弈的未来
美国暂停对华海事、物流和造船业301调查措施是“休战”,而非“止战”。中美海洋博弈的核心问题并未妥善解决,引发两国产业竞争螺旋升级的一些动因也并未消除,国际海洋格局的短暂平稳其实相当脆弱。
特朗普一再宣扬与中国达成的经济协议中“将美国工人、农民和家庭放在首位”,“为美国人民带来又一次胜利”[55],但国内被鼓动起来的产业工人群体是否接受这一安排,至今仍不得而知。这或将成为中美进一步谈判面临的重大不确定因素。
无论如何,美国强化本国海事、物流和造船业,开展对华竞争的目标将不会改变。一是持续投资本国产业能力建设,二是借重主要盟伴以发展本国能力与对付主要竞争者。但从本轮对华301调查及其后续措施“强造势、弱执行”“长调查、短实施”的特点来看,需要关注美国将其设计的一系列强硬的、可能造成全球广泛影响的遏华措施,当作一种本就不打算长期使用的工具的可能性。其存在只是为了向内展现力挺工人、强硬对华的政治立场,向外通过对华极限施压以争取在外交谈判中优势地位。
美国及其盟伴不可能抹杀中国通过长期积累确立起来的产业能力,也很难在短期内建立起足以匹敌中国的产业能力。因此只要中国保持战略定力,稳住发展势头,持续提升综合影响力和竞争力,中国实力增长仍将无法阻止。
编:王一诺
审:孙成昊
(本文仅代表作者个人观点,与清华大学战略与安全研究中心立场无关。引用、转载请注明出处。)
